关于第二届求是杯思政课实践教学大赛—“红色筑梦·党在湖北的足迹”大学生导游讲解大赛入围结果公示及决赛要求的通知

文章来源: 更新时间: 2023-05-12 17:12


关于第二届求是杯思政课实践教学大赛—“红色筑梦·党在湖北的足迹”大学生导游讲解大赛入围结果公示及决赛要求的通知

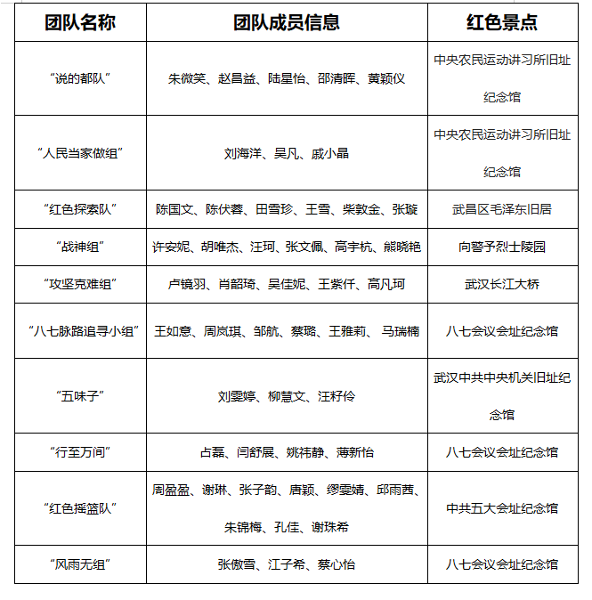
为进一步讲好红色故事,传播红色基因,培养青年学生爱党爱国的热情,切实提高在校大学生的综合素质和社会竞争力,马院举办了第二届求是杯思政课实践教学大赛—“红色筑梦·党在湖北的足迹”大学生导游讲解入围大赛。马院纲要教研室按照公平、公正、公开的原则,经过严格的评审程序和评委全面的观看、审阅、讨论、打分后,共有10支团队脱颖而出入围决赛,现将入围结果(排名不分先后)公示如下:

公示期为:2023年5月12日至5月15日。

请以上10支入围团队做好决赛准备,要求如下:

1)请每支团队讲解员准备5分钟导游词,进行现场脱稿讲解,参赛内容仍为入围赛选定的红色景点。要求介绍内容生动,形式创新,普通话标准,语言流畅、 清晰,表达时仪态自然、端庄、大方,具有吸引力、感染力。(团队选手提前自备景点讲解导游词和PPT进行讲解,其中PPT不得附带文字介绍,PPT形式统一为纯图片PPT,PPT格式保存为兼容模式,可加柔和低音背景配乐)。PPT在比赛前一天晚上传至纲要课指导教师,教师汇总后发送到309698713@qq.com,联系电话:15927500347,郝老师。 

2)讲解顺序采取现场抽签方式,讲解开始,报抽签号,不报姓名和专业。

(3)决赛时间暂定于2023年5月17日(星期三)18:30,地点另行通知。

(4)入围决赛但未在指定时间参赛的团队,视为自动放弃,将依次从优秀团队中选拔入围参赛。

5)请入围决赛的10支团队成员到场学习,提前15分钟入场就坐,同时协助本团队讲解员拷贝课件,调试适应设备和环境。

特此通知

 

 

2023年5月12日

马克思主义学院中国近现代史纲要教研室

 


 



Produced By CMS 网站群内容管理系统 publishdate:2026/05/07 05:54:42